400-808-5829
大數據分析將與物聯網技術結合,實現更精確的預測和智能化決策

RS-485總線是一種常見的串行通信協議,廣泛應用于現代通信系統中。它以其高速、長距離和多節點連接能力而備受青睞。愛陸通將詳細介紹RS-485總線的基本原理、優點、局限性、應用領域以及與其他常見總線的比較,以幫助讀者更好地理解這一重要通信協議。
RS-485總線采用差分信號傳輸方式,通過兩條線(通常為雙絞線)進行數據傳輸。它支持多點通信,可以實現高速和長距離的數據傳輸。RS-485總線使用字符編碼,并具有電氣特性,以確保數據傳輸的可靠性和穩定性。
強大的抗干擾能力:RS-485總線采用差分信號傳輸方式,對外部干擾具有較強的抵抗能力。
高速長距離傳輸能力:RS-485總線能夠實現高速和長距離的數據傳輸,適用于遠距離通信和網絡擴展。
多節點連接和網絡擴展性:RS-485總線允許多個節點連接在同一總線上,方便網絡擴展和維護。
低功耗和低成本:RS-485總線所需的電路元件較少,功耗低,成本相對較低。
缺乏主從設備區分:RS-485總線沒有內置的主從設備區分機制,需要額外的硬件和軟件來實現設備間的通信控制。
沒有內置的錯誤檢測和糾正機制:RS-485總線沒有內置的錯誤檢測和糾正機制,需要借助額外的協議或算法來實現數據校驗和糾錯功能。
傳輸速度受限于總線上的最低速率設備:由于RS-485總線采用共享介質的方式進行通信,因此其傳輸速度會受到總線上最慢設備的限制。
工業自動化系統:RS-485總線廣泛應用于工業自動化系統中,如傳感器數據采集、設備監控和控制等。
安防監控系統:安防監控系統中的攝像頭、報警器等設備可以通過RS-485總線進行連接和通信。
樓宇自控系統:樓宇自控系統中的各種傳感器、執行器等設備可以通過RS-485總線進行集中管理和控制。
先進的家庭自動化系統:家庭自動化系統中的電器設備、照明系統等可以通過RS-485總線實現互聯互通和智能化控制。
RS-485總線與RS-232總線的比較:RS-485總線比RS-232總線更適合于多點通信和長距離傳輸。
RS-485總線與CAN總線的比較:CAN總線在實時性和通信質量方面表現更優,而RS-485總線在成本和易用性方面更具有優勢。
RS-485總線與Ethernet總線的比較:Ethernet總線具有更高的傳輸速率和更廣泛的設備兼容性,但RS-485總線在某些特定應用領域仍具有不可替代的優勢。
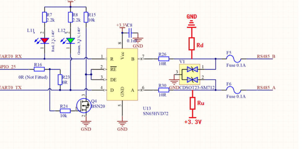
在網上找到的一個常用的RS-485電路,需要注意以下兩點:

485總線,也稱為RS485總線,是一種常用的串行通信接口標準。它具有許多優點和缺點。在優點方面,485總線具有傳輸距離長、可靠性高、抗干擾能力強的優勢。同時,它支持多節點通信,能夠實現遠距離的數據傳輸。在缺點方面,485總線的通信速率相對較慢,且需要配置較為復雜的電路來實現信號轉換。此外,由于485總線采用了差分信號傳輸,接口電路設計要求較高。總的來說,485總線是一種廣泛使用的通信接口標準,具有可靠性強、傳輸距離長的特點,但也需要考慮其較慢的通信速率和較高的接口電路設計要求。
可以使用一個GPIO引腳來控制使能信號RE和DE,這樣可以節省系統資源。當GPIO25輸出高電平時,RE和DE的電壓都為0V,進入接收模式;當GPIO25輸出低電平時,RE和DE的電壓都為3.3V,進入發送模式。
有些電路中會在A端加上上拉電阻,在B端加上下拉電阻。主要原因是:RS-485總線在空閑狀態下,電平是不穩定的,處于-200mV至+200mV之間。收發器可能輸出高電平,也可能輸出低電平。UART在空閑時需要保持高電平狀態。如果此時收發器輸出一個低電平,對UART來說會被誤認為是起始位,導致通信異常。
對于第二點,有幾個需要注意的事項:
如果在A端增加上拉電阻,B端增加下拉電阻,那么數據通信的接口可能會出現錯誤。
如果某個收發器內部已經集成了上拉和下拉電阻,那么就不需要在外部再進行添加。









